Wer/welche kennt das nicht?
Eigentlich wolltet ihr ja nachher noch in die Kneipe gehen, um zu quatschen, doch schon beim Abendessen am Küchentisch seid ihr wieder mal zu deutlich geworden. Ein Wort ergab das andere, bis eine dann nervös bemerkt, ob das denn hier das richtige Thema sei, mit dem Telefon direkt im Zimmer.
Verlegenes Schweigen.

Wohin damit, in Räumen, wo über Dinge geredet wird, die keineN sonst was angehn?
In die Waschmaschine? Den Kühlschrank? Ausstöpseln? Oder ist das alles Quatsch?
Daß Telefone vermeintlicher oder tatsächlicher Linker abgehört werden, ist nichts Neues. Darauf sind die meisten eingestellt und die, die es nicht sind, wollen es wohl wider besseres Wissen nicht wahrhaben. Was aber ein Telefon, welches einfach unbenutzt in der Wohnung herumsteht, ansonsten anrichten kann, ist wenig bekannt.
'Frequency flooding' (Frequenzfluten) ermöglicht es, über den Telefonhörer einen Raum abzuhören, während das Telefon nicht benutzt wird. Die Technik kann bei jedem Telefontyp angewandt werden und funktioniert folgendermaßen:
Durch die Telefonleitung wird ein Hochfrequenzsignal zum Telefonapparat geschickt und damit dessen Mikrofon aktiviert. Geräusche, die in dem Raum erzeugt werden, verändern die Schwingung des Mikrofons und dadurch auch das Signal in der Leitung. Die Geräusche aus dem Zimmer können aus dem Hochfrequenzsignal herausgefiltert und verstärkt, sowie zur Abhörzentrale weitergeleitet und dort aufgenommen werden.
(Sinngemäße Zusammenfassung aus 'Der kleine Abhörratgeber' S.35/36, herausgegeben von 'Edition ID Archiv', zu beziehen über linke Buch- und Infoläden).
Wir wissen nichts über die tatsächliche Verbreitung des 'Frequency flooding' bei den Bullenschnüfflern, aber es scheint nur ein kleiner Schritt vom Abhören der Telefongespräche der Erna Revoluzza bis zum Abhören der Gespräche in ihrer Wohnung. Der Kosten- und Zeitfaktor, den 'Frequency flooding' verursacht, wird wahrscheinlich für die jeweiligen Behörden den Ausschlag geben, es zu tun oder zu lassen. Über beides haben wir bislang keine Information gefunden.
Wohl aber darüber, daß mit einem 5-minütigen Arbeitsaufwand und einer Investition bis zu einer DM, die Schnüffelei kurzgeschaltet und das Problem beseitigt werden kann. (d.S.: funktioniert nur bei analogen Telefonen - nicht bei ISDN)
Die DM investiert ihr in einen 10nF (gesprochen nanoFarad) Kondensator, den es einzeln oder in billigeren Großpacks in jedem Elektronikladen zu kaufen gibt. Danach schraubt ihr die Telefondose, in die euer Telefon eingesteckt ist, auf. Ihr findet eine Leiste, an der sich lüsterklemmenähnlich sechs Anschlußmöglichkeiten befinden. Die von der Post kommenden 2 Kabel sind an 1 und 2 bzw. La und Lb angeschlossen. Das sind die ersten beiden Anschlüsse von links. Die schraubt ihr etwas auf und steckt in jeden ein Beinchen des Kondensators. Welches Beinchen in welche Klemme gesteckt wird ist dabei egal, da der Kondensator keine Richtung (kein plus und minus) hat. Wieder zuschrauben, alles zurechtdrücken, damit der Deckel der Dose wieder draufpaßt und fertig!
Das Hochfrequenzsignal wird durch den Kondensator kurzgeschaltet und kann dein Mikrofon nicht aktivieren.
Natürlich heißt das jetzt noch lange nicht, daß du in deiner Wohnung quatschen kannst, was du willst und damit auf der sicheren Seite bist. Falls Richtmikrofone auf deine Scheiben gerichtet sind oder Wanzen in deine Kaffeetasse eingebaut, werden die Bullen weiterhin wissen, was du vorhast. Gegen all die anderen Abhörmethoden ist uns keine einfache, wirkungsvolle Absicherung bekannt, außer, nicht in der Wohnung zu reden. Du hast, in dem du 'Frequency flooding' ausschaltest, nur eine Methode abgestellt, aber eine, die uns durchaus einfach in der Anwendung erscheint, da niemand heimlich deine Wohnung betreten muß, um dort Wanzen zu installieren, oder sich mit einem Richtmikrofon auf deine Fersen heften muß.
Für weitere Infos, was Abhörmethoden anbelangt empfehlen wir euch: 'Der kleine Abhörratgeber'.

Den Bautip haben wir aus einer Fachzeitschrift und drucken ihn nur leicht verändert ab. Soll manchmal ganz von Vorteil sein, so etwas zu haben. Mensch sollte schon einige Erfahrung mit dem Lötkolben gemacht haben - oder jetzt machen und nicht direkt frustriert sein - und ein bißchen elektronisches Grundverständnis. Der Funktionstest kann mit einem Funkgerät gemacht werden, falls ihr gerade nicht abgehört werden solltet. Selbst zusammen mit dem Kondensator an der Telefonleitung ist das alles kein 100%iger Schutz, es grenzt alles nur ein Stück mehr ein.
Los gehts.
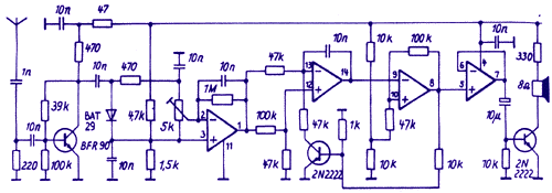
"Gegen Lauschangriff kann man sich vorbeugend schützen oder mit Abwehrempfängern zu Felde ziehen. Solche Geräte werden oft zu Wucherpreisen angeboten. Diese Empfänger sind oft primitiver als ein Taschenradio aufgebaut und für anspruchsvolle Aufgaben völlig ungeeignet ...
Über den UKW-Bereich hinaus steht dem Lauscher jedoch ein riesiges Frequenzspektrum zur Verfügung. Will man in diesem Terrain mit einfachen Mitteln nach Sendesignalen aus seiner Umgebung suchen, kann man sich eines ausreichend empfindlichen Detektors, der nicht abgestimmt zu werden braucht, bedienen. Die hier gezeigte Schaltung ist als einfache Selbstbaulösung, für den zivilen Wanzensucher gedacht ...
Zur Schaltungsbeschreibung: Die von einer Teleskopantenne aufgenommene HF-Spannung (Hochfrequenz-Spannung; Radiowellen) wird durch einen Breitbandtransistor kleiner Leistung, einen BFR 90, verstärkt und danach durch die Schottky-Diode SAT 29 gleichgerichtet. Nach der Gleichrichtung werden nur noch Gleichspannungsänderungen verarbeitet, so daß einfache Operationsverstärker (OP) eingesetzt werden können. Hier genügt ein einfacher LM 324, ein Vierfach-OP.
Der erste Operationsverstärker arbeitet in invertierender Grundschaltung. Mit dem Einstellwiderstand kann die Offsetspannung kompensiert und damit die Ansprechschwelle optimiert werden. Den Gegenkopplungspfad des zweiten OPs bildet lediglich ein Kondensator. Es handelt sich um einen Integiator. Somit werden Eingangsspannungsänderungen mit hoher Verstärkung, aber "schleichend" verarbeitet. Es schließt sich als dritter OP eine Schmitt-Trigger-Stufe an. Von Pin 8 führt in Form eines Transistors eine Mitkopplung auf den Eingang des zweiten OPs zurück.
So entsteht ein Rechteckgenerator. Der sich anschließende vierte OP ist als Spannungsfolger geschaltet, entkoppelt also Generator und Verstärkertransistor. Dieser ist erforderlich, um so viel Strom durch den Lautsprecher zu treiben, daß ein kräftiger Ton entsteht.
Die HF-Spannung auf der Antenne beeinflusst auch die Generatorfrequenz. Wird ein Signal empfangen, so sinkt die Spannung an Pin 1. Ohne Signal ist die Schaltung stumm.
Zum Nachbau des Wanzenfinders kann man sich einer Universalplatine bedienen. Dabei ist es wichtig, alle Bauelemente an den Transistor BFR 90 so kurz wie möglich anzulöten. Dieser Transistor besitzt das für Breitbandexemplare typische flache Gehäuse. Basis und Kollektor liegen sich gegenüber, der Basisanschluß ist der kürzere ...
Diese Schaltung hat sich im Frequenzbereich von 25 MHz bis etwa 1 GHz bewährt ..."
Na, alles verstanden? Es klingt sehr kompliziert, aber funktioniert. Ach ja, als Spannungsversorgung nehmt ihr am besten eine 9 V Blockbatterie. Anschlußkäbelchen bekommt ihr auch im Elektronikladen. Die Bauteile selbst sind Standard-Bauteile, der Transistor BFR 90 und die Diode BAT 29 sind Hochfrequenzbauteile, aber so unüblich auch wieder nicht. Die Bezeichnungen an den OPs den Dreiecken - sind die Pinbelegungen eines Vierfach-OPs, dem LM 324 oder des MC 3403. Jetzt sind wir gespannt, ab sich da irgendeine rantraut. Meldet euch bei uns, falls ihr irgendwelche Erfahrungen damit macht.